当前位置: 网站首页 >> 新闻动态 >> 正文
29 2024.11

阅读:

    校运动会闭幕式|运动不止步,花样赛青春

和风拂面 绿茵赛场

奋勇当先 百舸争流

热血少年

满腔热情志远方

韶华潋滟溢四方

精彩纷呈的运动会今日结束

但少年们的青春永不落幕

不仅要为赛场上的运动员们喝彩

更要向那些默默付出的工作人员表示感谢

他们的付出,没有运动员们那么耀眼

但同样值得我们尊敬和感激

辛苦了,人艺青年志愿者们!

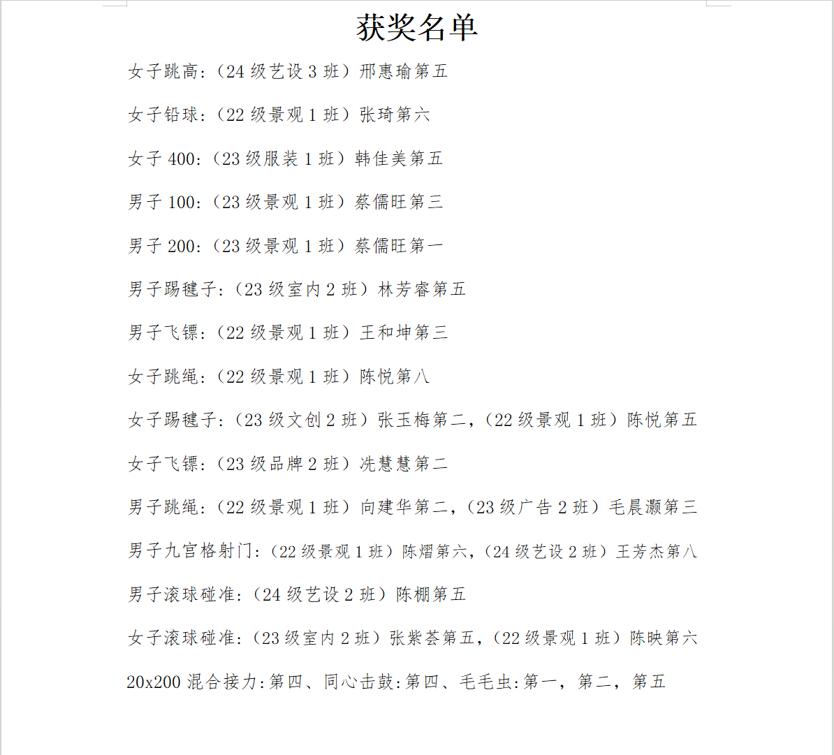
历经激烈角逐

人艺青年奋勇突围

捧起了属于他们的胜利奖杯

希望大家在未来的人生之路上永远记得此刻的感动

自强不息、敢为人先、坚韧不拔、挑战极限

激励青年们永远奔跑,永不言弃。

意气风发青春日,人艺青年逐晓光

携梦想激情,乘希望长风

伟德体育师生运动员

披荆斩棘  各显神通

风华正茂 奋楫者先

赛场余晖,青春未央。

被照亮的不只是脚下热烈的运动场

还有热血的未来征程

喧嚣渐息却热情未减,

青春的故事永远在续写,我们明年再见!